Featured Articles
Latest Articles

White Paper
03 Sep, 2025
Advanced Imaging Reveals Why Some Breast Cancers Resist Treatment
Breast cancer continues to affect millions of people around the world—and for most, the diagnosis involves a hormone receptor-positive subtype.

Event
29 Aug, 2025
Meet Us at the Annual Meeting of the Australian and New Zealand Society for Immunology (ASI)
TissueGnostics will be at the ASI 2025 meeting, 1–5 December in Perth, Australia. Join one of the region’s largest immunology events and meet our team to discuss your imaging needs.

Event
20 Aug, 2025
Highlights from TissueGnostics’ IUIS 2025 Industry Session
TissueGnostics’ industry session at IUIS 2025 was a success, uniting immunologists around advances in spatial biology and AI-powered imaging. Thanks to Dr. Ecker, A/Prof. Mechtcheriakova, Prof. Batra, and all who joined us. Until next time!

App
30 Jul, 2025
New StrataQuest App: IF ARTIFICIAL SKIN
The IF Artificial Skin App stratifies skin equivalents into dermis and epidermis, further dividing the epidermis into stratum corneum, suprabasal, and basal layers. It outputs area, mean staining intensity, nuclei counts, and % of marker-positive cells for each layer and sublayer. Read publication here

Event
07 Jul, 2025
Uniting against Cancer Relapse: Successful Mid-Term Meeting of the eRaDicate Project
TissueGnostics proudly participated in the recent mid-term meeting and first doctoral school of the Horizon Europe Marie Skłodowska-Curie Doctoral Network (DN) project eRaDicate.

News
05 Jun, 2025
MyScope: Free Online Microscopy Training
Microscopy Australia’s MyScope platform offers free online modules with theory, simulators, and quizzes to support training in microscopy techniques.

News
11 Jun, 2025
TissueGnostics is an Industrial Partner of SMART Cooperative Research Centre
TG joins SMART CRC as an industrial partner. This $238M initiative accelerates curative therapies for cancer, heart disease, Alzheimer’s, arthritis, and age-related conditions.

Blog Post
26 May, 2025
Investigating CIDs with a Brightfield Microscopy System
Chronic inflammatory diseases (CIDs) involve prolonged inflammation causing tissue damage and dysfunction.

Customer Publication
13 May, 2025
Identification of hypoxic macrophages in glioblastoma with therapeutic potential
Wang et al. used spatial transcriptomics to characterize subsets of tumor-associated macrophages (TAMs) known as monocyte-derived TAMs. They identified a cluster of hypoxia-TAM oversecreting adrenomedullin with multiplex immunostaining imaged with TissueFAXS Spectra, and StrataQuest for marker identification.

Blog Post
12 May, 2025
What is a Tissue Slide Scanner?
Tissue slide scanners combine whole-slide imaging, multispectral analysis, and AI-driven software to deliver quantitative, context-rich insights into cells, tissues, and microenvironments, advancing biomedical research.

White Paper
01 May, 2025
Epigenetic Carcinogenesis: Quantitative Insights from HistoQuest Analysis
The evolving understanding of cancer biology underscores the pivotal role of epigenetic modifications - heritable yet reversible changes in gene expression that do not alter the DNA sequence.

Webinar
30 Apr, 2025
Unlocking the Lymphoid Structures with Germinal Centers
Dr. Diana Mechtcheriakova, Medical University of Vienna, presents research on lymphoid structures in systemic immunity and anti-cancer responses, with applications in colorectal cancer.

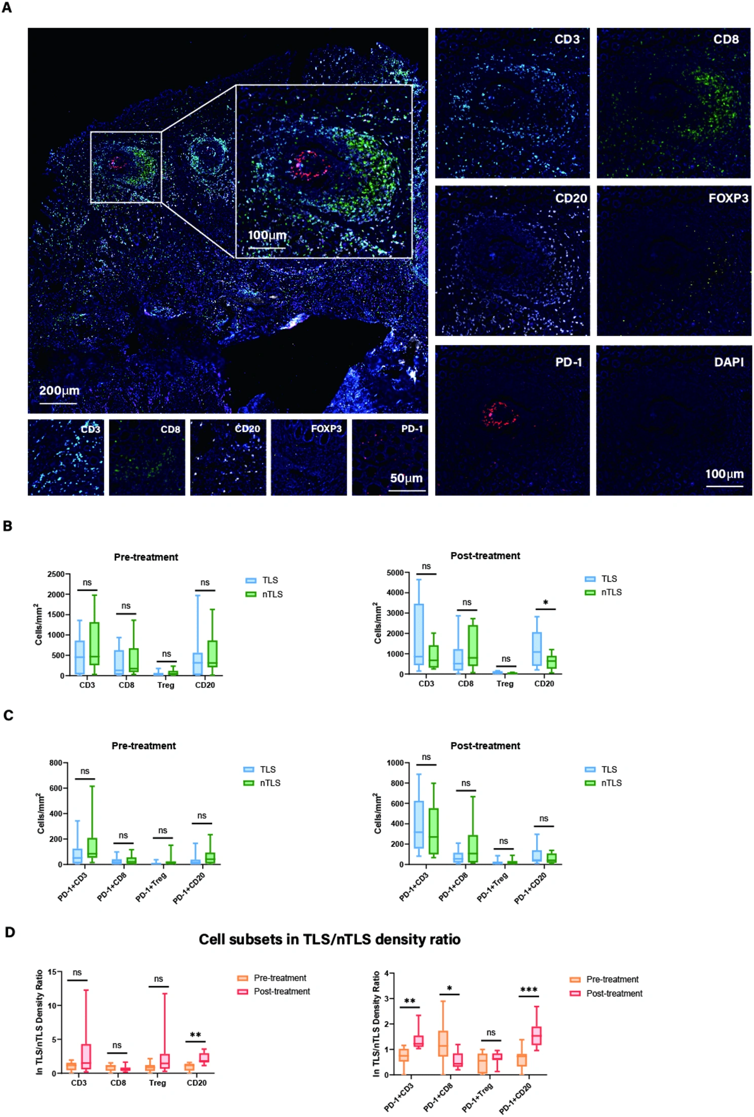
White Paper
23 Apr, 2025
The Role of PD-1+ Treg/PD-1+ CTL Ratio and Tertiary Lymphoid Structures in Gastric Cancer
A new study shows PD-1+ Treg/CTL ratio combined with TLS predicts prognosis and treatment response in gastric cancer using mIF, TissueFAXS, and StrataQuest.

Customer Publication
15 Apr, 2025
CD39+CD8+ T Cells as a Marker for Diagnosis and Prognosis of ESCC
A research group in China analyzed CD39+CD8+ T cells in esophageal squamous cell carcinoma. Based on mIF-stained samples acquired on the TissueFAXS platform, they propose these cells as new markers for diagnosis and prognosis.

Customer Publication
09 Apr, 2025
TCL1A+ B Cells Are Critical for TLS Formation and the Prognosis of OSCC
Researchers demonstrate TCL1A+ B cells drive TLS formation in OSCC and serve as a positive prognostic factor using mIF and TissueFAXS imaging.

News
26 Feb, 2025
Call for Papers: Cancer Organoid Co-Culture Models for Enhanced Cancer Research and Modelling
Frontiers in Medicine launches a call for papers on cancer organoid co-culture models, with Prof. Uwe Ritter, Dr. Talita Glaser and Dr. Rupert Ecker (CEO, TissueGnostics) as topic editors. Deadline: 03.09.2025.

Webinar
04 Feb, 2025
Using Tissue Cytometry for Investigation of Fatty Liver Disease
This webinar explores how tissue cytometry enables investigation of fatty liver disease, providing insights into liver pathology and immune interactions.